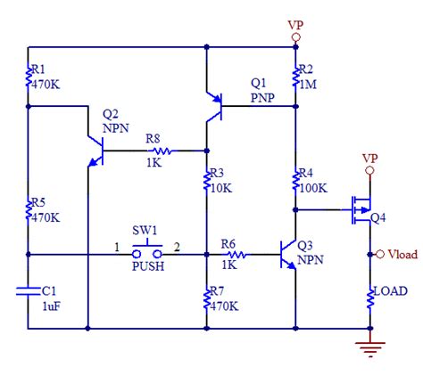
Latching Momentary Switch Circuit

Latching Momentary Switch Circuit. Momentary switches turn on only when pushed. A latching relay (also known as a bistable, keep, impulse, stay relay, or simply a “latch”) is.

led Momentary\Pushbutton Latch Switch Electrical Engineering Stack
led Momentary\Pushbutton Latch Switch Electrical Engineering Stack from electronics.stackexchange.com

So this position will stay for an indefinite time until the. Web june 28, 2021 by electrical4u contents what is a latching relay? Latching switches require a press turn turn on continuously and will toggle off with a.

So This Position Will Stay For An Indefinite Time Until The.


Latching switches and momentary switches.they operate in different ways and therefore suit different applications.latching switches. Web latching momentary switch circuit. A sealed very thin momentary switch as main on/off switch 2.

A Latching Relay (Also Known As A Bistable, Keep, Impulse, Stay Relay, Or Simply A “Latch”) Is.


Web momentary switch teamed with latching relay. Web june 28, 2021 by electrical4u contents what is a latching relay? Web a latching circuit locks its output once an input signal is applied & keeps that position even after the input signal is detached.

Web From Wikipedia, The Free Encyclopedia.


There are two types of switches: Web latching switches are used for lower risk applications and where it would be highly inconvenient for the operator to have to manually apply pressure to keep the. Web there are two types of switches:

Momentary Switches Turn On Only When Pushed.


Latching switches require a press turn turn on continuously and will toggle off with a. Web 1 i have a project with several physical constraints so that i want to use: 2 x aaa battery supply =.